廣東中專升學網為廣東初中升學考試民間信息交流平臺,本站主要為廣東中考生提供中專、中職、技校的擇校、報考指導服務,權威信息請以廣東省教育考試院和各中職招生院校官方信息為準。
廣東中專升學網為廣東初中升學考試民間信息交流平臺,本站主要為廣東中考生提供中專、中職、技校的擇校、報考指導服務,權威信息請以廣東省教育考試院和各中職招生院校官方信息為準。
廣東中職為大家帶來2023年佛山市華材職業技術學校招生簡章的詳細講解,希望能幫助大家順利備考哦。預祝大家考試成功哦。

2023年佛山市華材職業技術學校招生簡章
學校簡介
佛山市華材職業技術學校是國有公辦中等職業學校,創辦于1980年,1996年被評為首批國家級重點職業高中,是廣東省示范性中等職業學校、全國職業教育先進單位、國家中等職業教育改革發展示范學校、廣東省高水平中職學校建設單位。
學校現有四個校區開設了現有13個專業,1個國家示范專業4個國家示范校重點建設專業、6個廣東省雙精準專業,建有省級實訓中心,實訓設備總值12798萬元,提供鑒定、考核、培訓服務雙師型教師224人,51人獲高級技師以上專業資格證書;有省級名師2人,市、區級學科帶頭人和骨干教師31人。
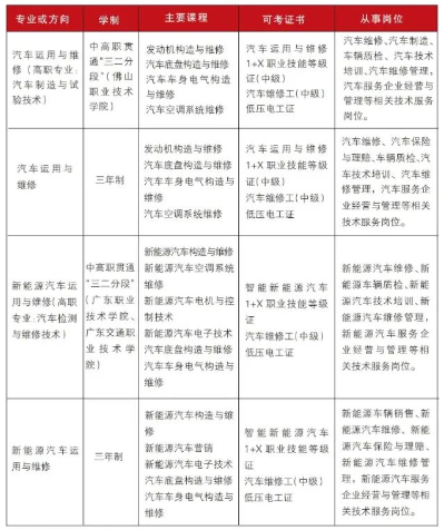
專業簡介
汽車運用與維修專業、新能源汽車運用與維修專業(國家示范專業.國家示范校重點建設專業、廣東省重點專業、廣東省雙精準專業)是國家汽車類1+X證書考證點和國家首批現代學徒制試點專業,擁有廣東省中職汽車專業骨干教師培養培訓基地1個,德國巴斯夫國際涂料公司(世界500強)華南地區汽車涂裝人才培訓中心1個和吉利控股集團汽車銷售有限公司華南地區售后服務人才培養培訓基地1個。

專業簡介
計算機網絡技術專業(國家示范校重點建設專業、廣東省中職學校重點建設專業、廣東省雙精準專業)數字媒體技術應用專業(影視方向、動漫方向)

計算機網絡技術專業(五年制三二分段)與廣東職業技術學院的物聯網應用技術專業實行“3+2中高職連讀"模式
辦學地點:校本部
專業簡介
電子信息技術專業(國家示范校重點建設專業、廣東省重點專業、廣東省中高職貫通分段培養試點專業)
工業機器人技術應用專業(國家現代學徒制改革試點專業、廣東省中高職貫通分段培養試點專業、佛山市雙精準專業)

專業簡介
幼兒保育專業(廣東省高水平中職學校特色專業群建設專業)

專業簡介
工藝美術專業(國家示范校重點建設專業、廣東省重點專業、廣東省雙精準專業、佛山市專業示范點專業)

專業簡介
園林技術專業(佛山市特色專業、佛山市雙精準專業)
服裝設計與工藝專業(佛山市重點建設專業)

專業簡介
機械加工技術專業(佛山市重點建設專業、廣東省中高職三二分段銜接培養試點專業)工藝美術專業(陶藝、平面設計方向)

專業簡介
會計事務專業(廣東省雙精準專業、佛山市重點建設專業)
電子商務專業

以上就是有關2023年佛山市華材職業技術學校招生簡章的內容,僅供參考,最終情況請以報考當年實際情況為準。更多廣東中職中專技工招生信息、廣東中考資訊,廣東技校資訊,敬請關注廣東初中升學網,也可以點擊>>加入微信群獲取專業老師指導。填寫文章結尾處報名表即可預留學位,我們會安排專業老師與您聯系,提供一對一報名咨詢服務。
文章來源于:https://mp.weixin.qq.com/s/dFn4ur3T4pQ98jhFBzrn_Q,(如有侵權,請聯系我們刪除,聯系方式:swhzw@vip.qq.com)
本文標題:2023年佛山市華材職業技術學校招生簡章@中考生,快來測一測適合報考的學校吧!
根據模考/估分情況,測算錄取概率,提供針對性的升學方案...我是:
考生情況:
填寫信息,獲取結果:
免責聲明
我已閱讀并同意《用戶隱私條款》
掃一掃添加企業微信
與廣東中專升學專業老師, 一對一咨詢,在線實時為你解答疑問!